抖音小店罚款扣分违规行为汇总!(建议收藏)

释放双眼,带上耳机,听听看~!

欢迎投稿,只要是原创、有价值的文章,我们将第一时间为您发布。
联系客服微信:xydhz_01


做无货源抖音小店店群以来,有一半以上的店铺其实都被扣过保证金。
每个店铺少则500元,多则2000元的扣。
我们做电商快十年,对平台这些规则其实都是比较了解的,但是抖音的变化是所有电商平台里面变化最快的。很多之前可以操作的,可能没多久就被限制或者被罚了。
所以不管是对于新手还是老手,一定要全面且及时的了解抖音小店最新动态。
今天这篇文章我按照商品上架、发货以及其他运营常见违规行为,梳理了一下抖音小店运营最常见的一些违规行为,建议所有抖音小店商家阅读收藏。
01
商品创建常见违规行为
1.商品、标题、图片、详情页有敏感词、极限词,不得有第三方导流的信息等等;
包括商品标题、商品详情页、商品主图、商品SKU、商品推荐语…都不可涉及广告极限等违禁/敏感词汇用语,具体的可以参考下面的表格:
一旦检测到,直接封禁商品,严重的还可能扣分扣保证金。
抖音小店罚款扣分违规行为汇总!(建议收藏)
2.商品信息虚假宣传(包含医疗、广告极限用语等内容)
商品详情页的描述内容需与外包装说明信息内容一致;千万不要有夸张的使用效果前后对比,或者宣传能够起到什么明确的作用和功效。
比如你宣传能够“7天白一个度”、“一周瘦小肚子”这种都是不可以的。
具体的可以参考抖音小店商品功效虚假实施细则:https://school.jinritemai.com/doudian/web/article/111410
抖音小店罚款扣分违规行为汇总!(建议收藏)
3.类目错放
其实抖音小店错放类目这个事情,是一个非常常见的事情。
抖音小店罚款扣分违规行为汇总!(建议收藏)
甚至专门有人错放类目,就是为了少缴纳保证金。比如我想做小家电这个类目,但是小家电类目需要的保证金是1万元,但是店铺的保证金只有5000元。
有些人就会把小家电的产品上到厨具餐饮具这些低保证金的类目里。目的就是为了省5000元的保证金。
还有一些是为了做价格差,把高扣点的产品,放到抵扣点的抖音小店类目里面去。比如居家日用的平台技术服务费是5%,而生活电器的技术服务费只有2%。
还有一些需要定向准入的类目,有些商家没有相关资质和入驻渠道,故意错放类目,比如把耳环这种饰品类的商品放在服饰箱包里;私自上传卡券类商品等等。
这种非定向邀约错放类目的商品和店铺,几乎都是直接封禁同时扣除全部保证金。
注:定向邀约类目包括但不限于:时尚饰品、珠宝文玩、酒水、茶叶、本地生活、皮草等。
抖音小店罚款扣分违规行为汇总!(建议收藏)
4.出售假冒伪劣商品
未经授权许可擅自使用品牌商标、擅自复制、批量生产销售同款商品。
下面这个截图就是因为抖音小店出售假冒(品牌未授权)商品被扣除保证金5000元
注:没有授权不要发布大品牌商品。
抖音小店罚款扣分违规行为汇总!(建议收藏)
5.发布第三方信息
如:实体店信息、银行账号、二维码、非平台链接、非平台水印、非平台联系方式等信息;都不能出现在抖音小店的任何地方。
6.商品主图规范(主图图片尺寸:600*600)
商品图片和详情中不得进行与商品信息无关的描述,比如出现外部网站的logo、联系账号、二维码等广告信息;
  •    商品图片不能过分暴露;

  •     不可使用明星(图片涉及明星需提交资质)

  •     禁止图片上文字占比过大

  •     图片不能包含其他平台标识

7.发布平台违禁商品
违禁商品包括但不限于:电击器、防狼喷雾、发泄球、管制类刀具、易燃、易爆物品、含有色情淫秽内容的音像制品及视频等商品。
抖音小店【发布违禁商品/信息】实施细则:https://school.jinritemai.com/doudian/web/article/101805
8.不能发布非约定商品
什么是发布非约定商品?
指在平台对一些特定品牌或类目的商品,实行定向邀约制,商家未通过平台的入驻邀请及审查许可,发布了特定品牌或类目的商品
抖音小店发布非约定商品实施细则:https://school.jinritemai.com/doudian/web/article/105808
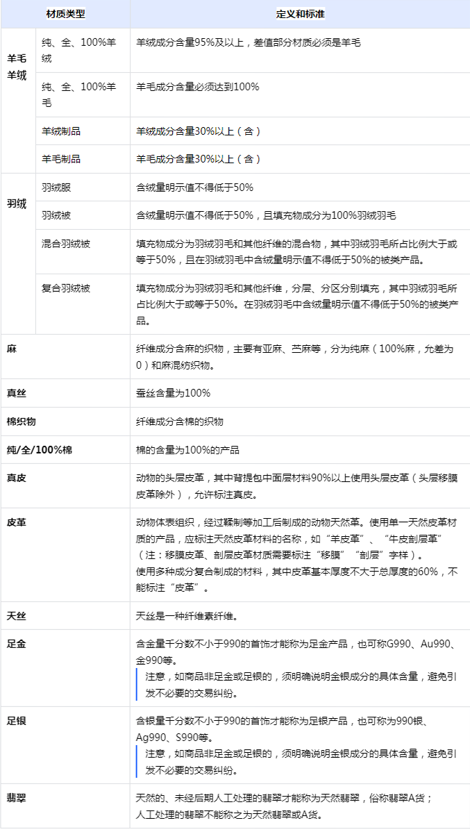
9.商品材质填写不规范
可以简单理解为告诉消费者的和产品实际【材质】、【材质含量】不一致,从而误导甚至欺诈消费者。
举个例子,“头层牛皮的马丁靴,真皮制造,货真价实!!”而实际产品却是廉价的pu皮。这种也是很容易造成违规导致扣分扣保证金的。
哪些行为会被判定为“材质虚假”宣传?
  • 虚假宣传-虚构商品信息/材质成分不符:如商品实物含蚕丝30%,宣称真丝或者宣称含蚕丝90%;

  • 虚假宣传-商品关键信息不一致:如标题宣称100%蚕丝,属性或者商品信息详情页宣称50%蚕丝。

  • 滥发信息-商品缺少必要信息:羽绒制品在商品信息层面没有明确对应含绒量、羽绒种类、充绒量等关键材质信息。 

下图是抖音平台根据国家、行业标准及行业惯例对部特殊商品的材质定义和标准做了规范,请各位商家规范描述。
抖音小店罚款扣分违规行为汇总!(建议收藏)
02
发货常见违规行为
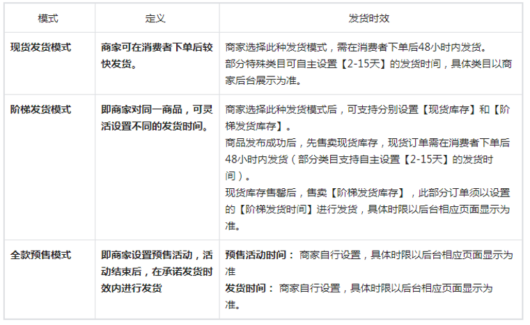
抖音小店后台目前可以设置的发货模式分为3种,分别是现货发货、阶梯发货、全款预售发货,而对应的定义和发货时效请看下表:
抖音小店罚款扣分违规行为汇总!(建议收藏)
商家在发货后(上传物流单号)的24小时内,该物流单号在相应物流公司官网有第一条物流揽件信息。
如何避免揽收超时罚款扣分?
发货软件一件代拍:拼多多商家发货有揽件信息之后再同步物流信息(提前同步问题也不大,因为24小时内没有揽件信息,多多商家也会被罚款,所以一般同步物流信息之后24小时内都会有揽件信息)
供应商电子面单发货:及时通知供应商将预警中心的24小时揽件超时物流单号进行揽收操作;
抖音小店罚款扣分违规行为汇总!(建议收藏)
03
其他常见违规运营行为
1.通过不正当途径S单
S单不仅违规,现在还是违法的,宁可低价亏本放点单,也千万不要批量S单;
抖音小店罚款扣分违规行为汇总!(建议收藏)
如果是想要快速起店,或者快速拉高体验分,或者是让商品入池获得做猜你喜欢自然流量,不用S单也有方法去操作。
2.差评率高,好评率低于80%
如果短时间内差评率陡降,好评率低于80%;也是会被平台扣分,严重的还会营业整顿甚至罚款2000块钱。
抖音小店罚款扣分违规行为汇总!(建议收藏)
3.外观专利侵权
我们还遇到过有店铺的商品被判定外观专利侵权,导致罚款2000块钱,停业整顿三天。
4.超时未处理服务单
错误行为:平台客服向商家发起服务单,商家需要按照平台要求在24小时进行回复,但是商家一直未回复平台发起的服务请求,针对此情形,平台将对商家进行违规处理。正确方式:建议商家及时关注站内信消息提醒,商家应该按照小店后台-售后–服务单申请模块中系统提示的倒计时进行有效回复, 回复时效分为三种:24H, 12H和2H。
5.商家售后联系方式无效
错误行为:商家在后台留下的联系电话为非常用号码,导致多次无 法接通, 24小时内,未接通次数超过3次,平台将进行判责。正确方式:商家需要在抖店后台-售后-客服电话设置处设置有效联系电话。

「抖音小店罚款扣分违规行为汇总!(建议收藏)」文章版权归原作者「」所有

给TA打赏
共{{data.count}}人
人已打赏
副业快讯

我们该如何寻找蓝海商机?一个小故事或许可以启发你

2022-1-30 21:22:34

副业快讯

3毛软件也能日入200+?

2022-2-12 23:31:16

购物车
优惠劵
搜索